科学研究

当前位置: 首页 / 科学研究 / 正文

环境学院李少香教授团队在智能医用材料领域取得突破性进展

作者: 来源: 编辑:张栩宁 发布日期:2025-03-24 点击:

近日,williamhill英国李少香教授团队在智能医用材料领域取得突破性进展,其研究成果《Core-Shell Structure-Based Smart Hydrogel Wound Dressing with Endogenous and Exogenous Dual Adhesion Dynamic Response to Promote Wound Healing》在国际材料科学顶级期刊《Advanced Functional Materials》(IF=18.5,中科院1区Top)发表。该研究设计了一种具有内源性和外源性双重动态黏附响应的智能水凝胶伤口敷料,为伤口护理领域提供了创新解决方案。

图1:双重动态响应水凝胶的机理图

在伤口护理领域,黏附性水凝胶因能保持伤口湿润、抗菌消炎并吸收渗出液而被广泛应用,但传统黏附性敷料在更换时易造成二次伤害。针对当前黏附性水凝胶敷料存在的"二次创伤"难题,李少香教授团队创新提出"时空动态调控"设计理念。通过构建具有核壳结构的金属有机框架(MIL)纳米笼,巧妙实现了pH/UV双重响应机制:在炎症期(pH≤6.5)智能释放单宁酸与腺嘌呤发挥抗菌消炎作用,当创面进入修复期(pH≥7. 4)则通过紫外光激活Fe³⁺类芬顿反应,精准调控水凝胶内聚能,使敷料黏附强度下降85%以上。这种"创面愈合阶段自适应"特性,既保证了治疗期的稳固贴合,又实现了更换时的无痛剥离。

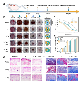
图2:促小鼠背部伤口愈合示意图

实验结果显示,该智能水凝胶在不同伤口愈合阶段表现出卓越性能。其生物相容性良好,细胞存活率超90%,溶血率低,对大肠杆菌和金黄色葡萄球菌抑制率分别高达98.3%和99.0%。在体内实验中,智能水凝胶显著促进伤口闭合和组织再生,14天愈合率优于空白对照组。

本研究由安全科学与工程专业硕士生李霜莹(第一作者)、王栋老师(通讯作者)领衔完成,李少香教授团队提供核心理论指导。项目获国家自然科学基金、山东省自然科学基金联合资助。