英国威廉集团环境工程专业,创建于2002年,2003年开始招生;2006年,获“环境工程”硕士学位授予权;2011年,获“环境科学与工程”一级学科硕士学位授予权;2012年,获安全与环境功能材料二级学科博士学位授予权;2024年,获安全科学与工程一级学科博士学位授予权(方向四:化工危废风险评估与处置);2016年,获批山东省高水平应用型重点立项建设专业群(环境工程专业为核心);2018年,获批教育服务新旧动能转换专业对接产业(高端化工)项目;2019年,获批首批国家级一流本科建设点;环境与生态学科ESI排名,2023年进入全球前1%,2025年,进入全球前6.66‰。本专业先后于2016年和2019年两次通过工程教育认证。
培养特色:
环境工程专业面向国家生态文明建设战略需求,培养内容包括智慧环境与低碳技术、新能源与环保新材料、环境污染控制与修复、环境标准与技术政策、清洁生产等。遵循“以学生为中心”培养理念,注重培养人才的创新实践能力,积极推进校企深度合作,专业形成了“产教融合、协同育人”的人才培养模式。
培养目标:
立足山东,面向全国,为党育人,为国育才,本专业致力于培养具有良好职业道德和思想修养,具有社会责任感、创新精神、全球视野、终生学习能力和工程实践能力、德智体美劳全面发展的社会主义建设者和接班人,能在生态环境领域相关企事业单位从事污染防治技术开发、工程设计、运行管理、环境监测、环境咨询等工作,尤其是化工污染防治及资源化领域工作的高素质应用型人才。
具体能力:
1.具有工程报国、工程为民的社会责任感、工程职业道德;
2.具有可持续发展理念,能分析和解决环境领域复杂工程问题,尤其是化工污染问题,并能分析评价其影响,理解应承担的责任;
3.具有系统思维和创新精神,能进行环境工程项目设计施工与运营管理、环境监测与评价、环境规划与管理、环境工程新技术新产品的研究开发;
4.具有组织管理能力、良好的沟通能力、团队协作精神;
5.具有国际视野,能自主学习和终身学习,具有批判思维能力,适应不断变化的国内外形势和环境。
主干课程:
工程制图、工程力学、流体力学、电工电子学、环境工程导论、环境工程微生物学、环境监测与分析、环境工程原理、水污染控制工程、大气污染控制工程、固体废物处理与处置、物理性污染控制工程、土壤污染控制工程、环境化学、环境生态学、环境影响评价、环境规划与管理、清洁生产、环境工程AutoCAD与BIM技术、环境工程设计与土建施工、环境工程项目管理与技术经济、环保设备与自动化、环保设施运行管理、化工行业污染防治与资源化(双语)等。
就业方向:
我国进入生态文明建设新时期,环境工程专业人才需求量大,学生就业前景好,且待遇较高,近三年毕业生就业率超过98%。环境工程专业毕业生就业去向主要为继续深造和参加工作,本科期间,成绩优秀学生可以免试推荐攻读校外985院校研究生。
选择继续深造的,每年有50%以上的毕业生进入国内外名牌高校攻读硕士研究生,考研录取率达60%左右。其中,近年毕业生升学情况见表1。
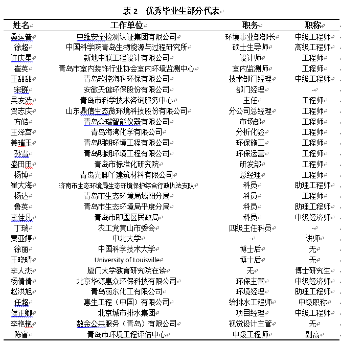
选择参加工作的,就业单位主要有机关事业单位、设计院、环保公司、环境工程咨询公司、环境监测公司、水务公司、国有企业、民企等。其中,部分优秀毕业生代表见表2。




环境工程专业官方网站